日前,自治区数字广西建设领导小组印发《广西壮族自治区楼宇数字经济发展规划(2021—2025年)》(以下简称《规划》),这是国内首个以数字经济与楼宇经济融合发展为主线的规划。

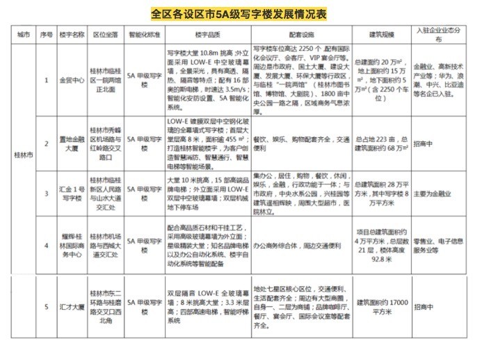
《规划》还公示了可以承接楼宇数字经济规划的广西多个5A写字楼的现状,这些也将是引入数字经济企业,未来广西发展楼宇数字经济的重点。
按照《规划》附件的解释,是指实现智能化5A的写字楼,包括OA:办公自动化系统;CA:通讯自动化系统;FA:消防自动化系统;SA:安保自动化系统;BA:楼宇自动控制系统。对于企业来说,5A写字楼的硬件标准只是显性的指标,更重要的是5A写字楼所蕴藏的内涵。随着现代经济的飞速发展,企业择优而居、择邻而居已经越来越重要。作为企业成长的平台,写字楼吸引资源,形成圈层,同时助力企业成长,伴随企业壮大。写字楼与企业共生共荣,实力企业入驻高端写字楼,好的写字楼也能助力企业发展。
当写字楼逐渐成为城市发展的剪影,其对企业发展的作用就更加明显。所以5A级的平台,才能孵化优秀的企业。
从目前桂林的写字楼出租使用情况来看,建设于上世纪九十年代至本世纪初的写字楼,已经越来越难以吸引大型企业和新经济企业的入驻,5A级写字楼逐渐成为各种新崛起的企业选择办公地的第一选择 。